栖凤楼茶楼论坛永久地址长沙后花园419论坛 ,栖凤阁论坛(登录)全国楼封信信息论坛,老哥论坛网页登录入口,桂林夜网桑拿论坛交流

GVANGJSIH BOUXCUENGH SWCIGIH GANGJHANGZ FAZCANJ CUNGHSINH
广西壮族自治区港航发展中心

GVANGJSIH BOUXCUENGH SWCIGIH CONZBWZ GENJYEN CUNGHSINH
广西壮族自治区船舶检验中心
当前位置: 首页服务航道通告
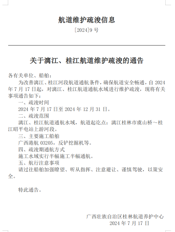
关于漓江、桂江航道维护疏浚的通告
   文章来源:本站  文章作者:管理员  发布日期:2024-07-17  浏览:1035次  

截图-2024年7月17日 12时18分37秒.png

技术支持:广西交通设计集团有限公司 最佳效果浏览器:IE11 最佳浏览分辨率:1920*1080